OpenAI o1-preview

Συντονιστής: spyros

paulgai
Δημοσιεύσεις: 86
Εγγραφή: Τρί Μάιος 05, 2009 4:55 pm
Τοποθεσία: Θεσσαλονίκη

OpenAI o1-preview

#1

Μη αναγνωσμένη δημοσίευση από paulgai » Κυρ Σεπ 15, 2024 7:00 pm

Η OpenAI φέρνει επανάσταση στα μαθηματικά με τη νέα σειρά μοντέλων "OpenAI o1", σχεδιασμένα να σκέφτονται περισσότερο πριν απαντήσουν. Με ενισχυμένη ικανότητα επίλυσης πολύπλοκων προβλημάτων, τα μοντέλα αυτά είναι ιδιαίτερα ικανά στα μαθηματικά, επιτυγχάνοντας 83% επιτυχία σε εξετάσεις της Διεθνούς Μαθηματικής Ολυμπιάδας. Αυτή η εξέλιξη αναμένεται να ενισχύσει την ικανότητα επίλυσης σύνθετων προβλημάτων σε πολλούς τομείς.

Περισσότερες πληροφορίες εδώ

Το δοκίμασα στο Θέμα Δ των Πανελλαδικών Εξετάσεων 2024 και τα αποτελέσματα ήταν πολύ καλά.

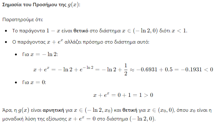
Εικόνα
Εικόνα
Εικόνα
Εικόνα
Εικόνα
Εικόνα
Εικόνα


1. Mathematics is the language of nature.
2. Everything around us can be represented and understood through numbers.
3. If you graph these numbers of any system patterns emerge.

Therefore: There are patterns everywhere in nature.

Λέξεις Κλειδιά:
mick7
Δημοσιεύσεις: 1431
Εγγραφή: Παρ Δεκ 25, 2015 4:49 am

Re: OpenAI o1-preview

#2

Μη αναγνωσμένη δημοσίευση από mick7 » Κυρ Σεπ 15, 2024 7:58 pm

Εντυπωσιακό... :clap2:


Τσιαλας Νικολαος
Δημοσιεύσεις: 838
Εγγραφή: Σάβ Ιαν 17, 2015 1:04 pm

Re: OpenAI o1-preview

#3

Μη αναγνωσμένη δημοσίευση από Τσιαλας Νικολαος » Δευ Σεπ 16, 2024 6:02 pm

Να είναι καλά κάτι Ολυμπιονίκες μαθηματικών που δουλεύουν αδιάκοπα :lol: :lol: :lol:


Απάντηση

Επιστροφή σε “ΓΕΝΙΚΑ ΘΕΜΑΤΑ”

Μέλη σε σύνδεση

Μέλη σε αυτήν τη Δ. Συζήτηση: Δεν υπάρχουν εγγεγραμμένα μέλη και 1 επισκέπτης